无论是材料科学还是电子技术,都已经发展的非常先进了,那为什么传感器还需要标定呢?

没有足够完美的传感器
现实情况是,即使技术有多先进,同一生产批次的两个传感器,在相同的条件下可能也会有不同的响应,其读数也可能略有不同。
传感器在存储、运输和组装过程中受冷、热、震动、湿度等影响,对其响应及读数可能也略有影响。
传感器的“老化”。传感器的响应随着时间的推移自然会发生变化,需要定期重新校准。
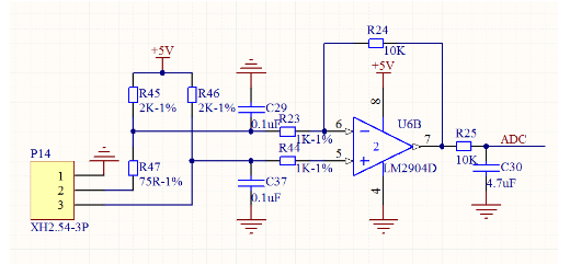
整个测量系统中不仅仅有传感器一个部件
比如使用输出电流信号4~20mA或输出电压信号的传感器,还需要后续的滤波、运放放大、ADC采样等众多电路来处理,电路中的电阻、电容、运放等元器件都有精度范围及误差,同样也会导致整个测量系统输出信号的不一致。

传感器标定的目的是校准传感器的输出,使其能够准确地测量和感知目标物理量。传感器在使用过程中可能存在误差或漂移,标定可以通过与已知准确值进行比较,确定传感器的误差和偏移量,并进行相应的修正。
通过标定,可以提高传感器的精确度和可靠性,确保测量结果的准确性和一致性。标定还可以应用于不同环境条件下的传感器适应性,以确保传感器在各种工作场景下的可靠性和稳定性。
传感器标定的基本方法
传感器标定的基本方法有以下几种:
1. 零点校准(Zero Calibration):将传感器暴露在零输入或不受任何外部影响的条件下,记录其输出值。这可以消除传感器的零位误差或零漂移。
2. 线性校准(Linear Calibration):通过采集一系列已知输入与对应输出的数据对,建立传感器输出与输入之间的线性关系。常见的方法包括最小二乘法、多项式拟合等。
3. 标准物体校准(Calibration with Standard Objects):使用标准物体或已知物理量进行校准。例如,使用已知重量的物体对称衡量压力传感器的输出。
4. 多点校准(Multi-point Calibration):通过采集多个已知输入值与对应输出值的数据对,建立传感器输出与输入之间的非线性关系。通过插值或拟合方法,得到传感器输出值的准确估计。
5. 温度补偿(Temperature Compensation):对于受温度影响较大的传感器,如温度传感器,可以通过记录不同温度下的输出值,建立传感器输出与温度之间的关系,并进行温度补偿。
编辑:黄飞